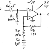
Posted on May 27, 2015 in Bad Circuits

op-amp clamp circuit
Read More
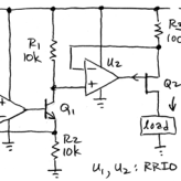
Posted on May 27, 2015 in Bad Circuits

JFET hybrid current source
Read More
Posted on May 27, 2015 in Bad Circuits

x100 audio amplifier
Read More
Posted on May 27, 2015 in Bad Circuits

ac-coupled x10 amplifier
Read More
Posted on May 21, 2015 in Bad Circuits

JFET switch
Read More
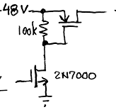
Posted on May 21, 2015 in Bad Circuits

high-side power switch
Read More